如果用一句話來形容當前的原紙漲價態勢,恐怕非“沒完沒了”莫屬。單次漲幅不高,但卻異常頻繁,如潮水般洶涌,一波未平一波又起……
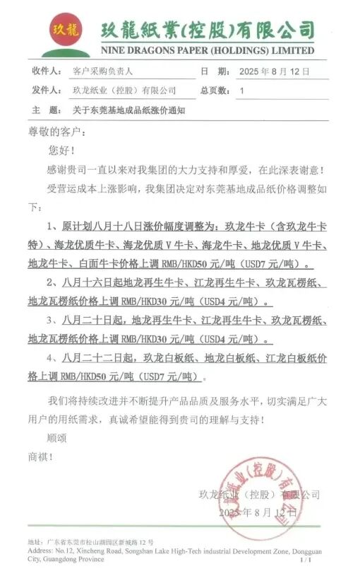
以東莞玖龍紙業8月12日發布的調價函為例,一份公函竟蘊含四次漲價通知,每次漲價僅相隔兩天時間。而玖龍紙業太倉、泉州等生產基地,同樣保持“一函多漲”的風格:
再看山鷹紙業,8月12日宣布華中基地于8月15日上漲,福建基地、廣東基地的多個紙種將在8月16日上漲;8月14日,山鷹紙業再度發函,宣布浙江基地、安徽基地多個紙種將上漲30-50元/噸。
原紙漲價“沒完沒了”,下游紙板行業成本急劇上升,有企業稱“受原材料持續上漲影響,公司資金壓力不斷增加”。為緩解價格壓力,廣東、浙江、河南等多地紙板廠紛紛發布漲價函,同時對訂單交期作出限制。
毫無疑問,在這個8月份,原紙、紙板漲價函正在來襲!
部分紙板漲價函
商丘市聯諾包裝有限公司
自8月15日起,二層每平方上調0.02元,三層每平方上調0.03元,四層、五層每平方上調0.05元。
鶴山市勝源紙品有限公司
自8月14日20點起,三層紙板價格上調5分,四層及五層紙板價格上調8分。
浙江國立包裝限公司
自8月13日起,三層紙板上調0.05元/平方米,四層紙板上調0.10元/平方米,五層紙板上調0.10元/平方米。
蘭溪市錢村福利包裝廠
自8月12日起,五層上調0.05元/單平方,三層上調0.03元/單平方。
浙江浪莎包裝
自8月12日12點起,三層上調0.03元/平方,四、五層上調0.05元/平方。
浦江豐愷包裝有限公司
自8月12日下午17:00起,三層上調0.03元/單平方,五層上調0.05元/單平方,七層上調0.08元/單平方。
浙江松格紙制品有限公司
自8月12日起,三層紙板上調0.03元/單平方,五層紙板上調0.05元/單平方,七層紙板上調0.10元/單平方。




新手指南
我是買家
我是賣家

